Especificaciones del servicio de Mapeo de Valor Económico
![]()
Tutorial del servicio EVM aquí.
Descripción del Servicio
El servicio de Mapeo de Valor Económico (EVM) se centra en aprovechar información geoespacial, estadística y económica multisource para mapear con precisión el valor económico de los activos. Los productos de este servicio pueden apoyar la evaluación de impactos y riesgos cuando se superponen correctamente con información de vulnerabilidad y peligros, ayudando así en estrategias de mitigación y toma de decisiones.
En cuanto a los productos geofísicos, el servicio EVM genera bajo demanda un mapa de uso y cobertura del suelo, donde cada píxel representa una categoría específica de activo cuantificada en USD/m², sobre el Área de Interés seleccionada por el usuario.

Este servicio sigue un enfoque jerárquico para agregar múltiples fuentes de datos geoespaciales en un conjunto estructurado unificado. Luego, se integran nuevas características para mejorar la representación espacial, como límites nacionales, redes viales, alturas de edificios y población. Finalmente, los valores económicos se asignan mediante un modelo de valoración espacial basado en la desagregación de valores estadísticos y la aplicación de ponderaciones.

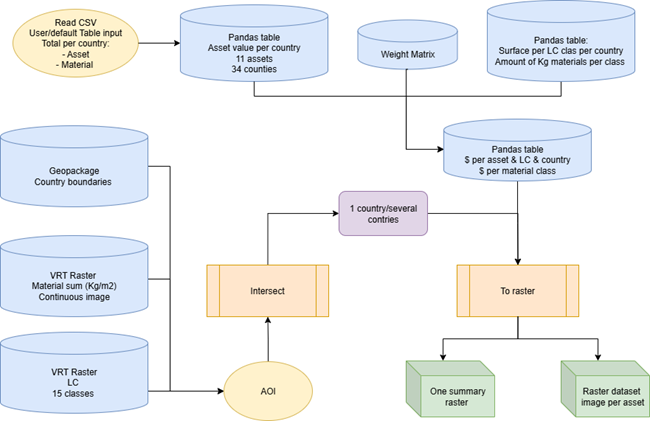
Diagrama de flujo
El esquema mostrado en la Figura 3 describe el diagrama de flujo de alto nivel del servicio EVM.


El esquema presentado en la Figura 3 ilustra el flujo de trabajo de alto nivel del servicio EVM (Mapeo de Valor Financiero).
-
Figura 3a muestra el flujo completo del servicio, mientras que
-
Figura 3b se centra específicamente en el proceso interno del algoritmo de generación de mapas.
En el flujo principal (Figura 3a), se ofrece a los usuarios la opción de usar los valores económicos predeterminados — definidos como la riqueza total acumulada (en USD) para un activo específico en todo el país — o introducir valores personalizados. Estos valores pueden reemplazar completamente los valores nacionales predeterminados o aplicarse solo a valores de activos específicos dentro del Área de Interés (AOI) seleccionada.
Descripción Detallada del Flujo (Figura 3a)
El servicio EVM opera a través de los siguientes pasos:
- Selección del Área de Interés
El usuario accede al espacio de trabajo dedicado y selecciona el Área de Interés (AOI) en la interfaz del mapa.
- Selección de Fuente de Valores
El usuario elige si aplicar valores económicos a nivel nacional (predeterminados o personalizados) o introducir valores específicos para el AOI seleccionado.
- Flujo a Nivel Nacional (Rama Superior en la Figura 3a)
Si el usuario elige la opción nacional, se le solicita escoger entre usar valores económicos predeterminados o proporcionar valores personalizados.
-
Si selecciona valores predeterminados, el mapa se genera directamente usando los datos nacionales predefinidos.
-
Si opta por valores personalizados, primero debe seleccionar el país de interés y luego completar los campos requeridos para sobreescribir los valores nacionales por defecto.
-
Flujo a Nivel AOI (Rama Inferior en la Figura 3a)
Si el usuario decide ingresar valores a nivel AOI, debe proporcionar los valores totales de los activos dentro del área seleccionada.
-
En muchos casos, los usuarios solo cuentan con datos parciales (es decir, valores para un subconjunto de activos). El sistema permite especificar si los datos proporcionados son completos o parciales.
-
Si se proporcionan datos completos, el mapa se genera usando solo los valores suministrados por el usuario, ajustando las estadísticas según el AOI.
-
Si sólo se dispone de datos parciales, el sistema recuperará automáticamente los valores faltantes del conjunto nacional y los ajustará proporcionalmente al contexto del AOI.
En cuanto al algoritmo de generación de mapas, se compone de tres partes bien diferenciadas:
-
Generación del mapa de cobertura del suelo (Sección izquierda)
-
Fusión y preparación de la base de datos económica (Sección superior derecha)
-
Integración de información geoespacial y económica, generación final de mapas (Sección central)
Adicionalmente, una rama separada del algoritmo generará capas de servicios ecosistémicos utilizando modelos InVEST de código abierto. Los servicios evaluados incluyen almacenamiento de carbono, efecto de borde forestal, retención de nutrientes y sedimentos, y mitigación de inundaciones urbanas. Estos se modelarán espacialmente con insumos como LULC, suelo, topografía y datos climáticos. Se aplicarán métodos de valoración como precio de mercado, costo evitado o transferencia de beneficios, dependiendo de la naturaleza del servicio.
1- Generación del Mapa de Cobertura del Suelo
Esta etapa se enfoca en preparar las capas de datos geoespaciales necesarias para el análisis:
-
Datos de entrada:
-
Un ráster VRT que contiene 15 clases de cobertura del suelo (LC)
-
Un archivo SHP con los límites nacionales
-
-
Intersección AOI:
- Los datos de cobertura del suelo se intersectan con el Área de Interés seleccionada para aislar las unidades espaciales relevantes.
-
Rasterización:
- Los datos intersectados se convierten en formato ráster.
2- Fusión y Preparación de la Base de Datos Económica
Esta parte integra los datos económicos con el marco geoespacial:
-
Entrada de datos del usuario/predeterminados:
-
Un archivo CSV con valores totales de activos por país o región de interés (ROI), que cubre 11 tipos de activos en 34 países.
-
Una tabla Pandas con el área superficial por clase LC y país, basada en estadísticas zonales y conteo de píxeles, cubriendo 15 clases y 34 países.
-
Una matriz de ponderaciones que asigna el porcentaje de activos distribuidos en cada clase. (Por ejemplo, edificios industriales se distribuyen 80% en clase no residencial, 20% en clase residencial y 0% en las otras 9 clases).
-
-
Estructuración de datos:
-
Las tres tablas se asimilan y alinean en una tabla Pandas.
-
Se crea una tabla derivada con valores en $, por activo, clase LC y país.
-
3- Integración y Generación de Mapas
Esta etapa final realiza la integración espacio-económica y produce los mapas de salida:
-
Rasterización:
- Se genera un conjunto de rásteres, uno por categoría de activo (por ejemplo, edificios residenciales, industriales, equipos, etc.).
-
Cálculo de valores:
-
A cada celda ráster se le asigna un valor en $/m², basado en los datos económicos y de cobertura del suelo fusionados.
-
El resultado es un conjunto de mapas temáticos, cada uno representando la distribución espacial del valor económico para un activo específico.
-

Figura 4: Ejemplo de valoración económica de una ciudad en República Dominicana
Input
Se requieren los siguientes datos para ejecutar el servicio EVM:
| Tipo de Dato | Nombre | Año | Resolución | Definición / Contenido |
|---|---|---|---|---|
| Cobertura del Suelo Base | WorldCover | 2021 | 10 m | Mapa principal, 8 clases |
| Área Construida | GHSL | 2018 | 10 m | Capa global de asentamientos humanos, 2 clases |
| Altura de Edificios | WSF 3D | 2018 | 100 m | Capa global con alturas de edificios |
| Áreas de Cultivo | World Cereal | 2021 | 10 m | Cultivos irrigados y no irrigados |
| Infraestructuras | Overture Maps | 2022 | Vectorial | Uso del suelo, carreteras, edificios, vías |
| Ecosistemas | Servicios Ecosistémicos | Varios | Varias | 5 capas sobre funciones ecosistémicas |
| Tipo de Activo | Contenido | Tipo |
|---|---|---|
| Inmuebles | Edificios y equipamiento | Residencial, industrial, agrícola |
| Móviles | Producción, contenido | Producción industrial, comercio, contenido doméstico |
| Servicios Ecosistémicos | Valor monetario estimado de funciones naturales | Ecología, biodiversidad |
| Población | Densidad | Asentamientos humanos |
Parámetros
-
Edificios y equipamiento industrial:
-
20% en áreas construidas residenciales
-
80% en áreas construidas no residenciales
-
-
Edificios y equipamiento de servicios y comercio:
-
20% en áreas construidas residenciales
-
80% en áreas construidas no residenciales
-
-
Edificios y equipamiento agrícola:
-
20% en cultivos de secano
-
60% en cultivos irrigados
-
20% en áreas construidas no residenciales
-
-
Inventarios industriales:
-
20% en áreas construidas residenciales
-
80% en áreas construidas no residenciales
-
-
Inventarios de servicios y comercio:
-
20% en áreas construidas residenciales
-
80% en áreas construidas no residenciales
-
-
Vehículos:
-
70% en áreas construidas residenciales
-
20% en áreas construidas no residenciales
-
10% en carreteras
-
-
Vivienda privada:
- 100% en áreas construidas residenciales
-
Contenido doméstico:
-
80% en áreas construidas residenciales
-
20% en áreas construidas no residenciales
-
-
Ganado:
-
10% en matorral
-
60% en pastizales
-
10% en cultivos de secano
-
10% en humedales herbáceos
-
10% en musgos y líquenes
-
-
Stock agrícola:
-
40% en cultivos de secano
-
60% en cultivos irrigados
-
10% en áreas construidas no residenciales
-
-
Otros:
-
40% en pastizales
-
10% en cultivos de secano
-
20% en cultivos irrigados
-
10% en humedales herbáceos
-
10% en musgos y líquenes
-
-
Carreteras:
- 100% en carreteras
-
Vías férreas:
- 100% en vías férreas
Output
El servicio EVM producirá las siguientes salidas:
-
Un conjunto de capas ráster, cada una representando una categoría específica de activo o un servicio ecosistémico — como edificios residenciales, edificios industriales, vehículos, agricultura, secuestro de carbono, etc. Además, se entregará un ráster acumulativo que mostrará la suma normalizada de los valores de activos en EUR/m². Todos los valores de píxeles ráster estarán expresados en EUR/m².
-
Formato: archivo ráster
-
Resolución espacial: 10 m.
-
Frecuencia: obtenida bajo demanda
-
Cobertura espacial: El servicio está disponible para toda la región LAC.
-
Cobertura temporal: N/A
-
Restricciones: disponibilidad de datos económicos a nivel nacional y estabilidad en el tiempo.
Proveedor del Servicio
El servicio es desarrollado por Indra.
Volver a servicios de Exposición
Bibliografía
-
European Commission, Joint Research Centre (JRC) (2021): Nation-wide asset mapping for Sweden (2021-07-06). European Commission, Joint Research Centre (JRC) (Dataset) PID: http://data.europa.eu/89h/519880c9-2c6b-4d06-b0d6-666204903588 ↩
-
Copernicus Emergency Management Service (CEMS). (2023). EMSN157: Region-wide economic asset mapping for Andalusia, Spain (Dataset). European Commission. https://emergency.copernicus.eu/mapping/list-of-components/EMSN157 ↩
-
Richiedei, A., Giuliani, M. and Pezzagno, M., 2025. Sub-Regional Biophysical and Monetary Evaluation of Ecosystem Services: An Experimental Spatial Planning Implementation. Land, 14(2), p.216. ↩